Friday March 2026

হটলাইন

সেবা এবং ধাপ

নং শিরোনাম সেবার ধাপ কার্যকলাপ
  
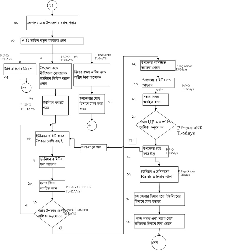
14.5.4 অতি দরিদ্রদের জন্য কর্মসংস্থান কর্মসূচী দেখুন
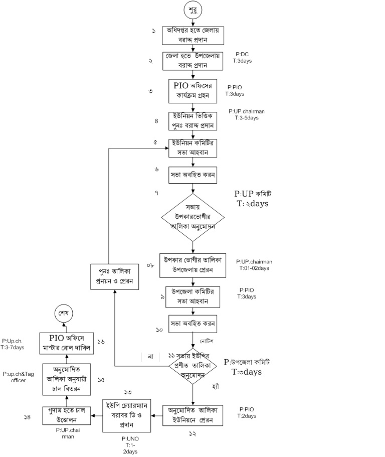
14.5.5 ভিজিএফ কর্মসূচী দেখুন
14.5.3 টেস্ট রিলিফ (বিশেষ) খাদ্য শস্য/নগদ টাকা দেখুন
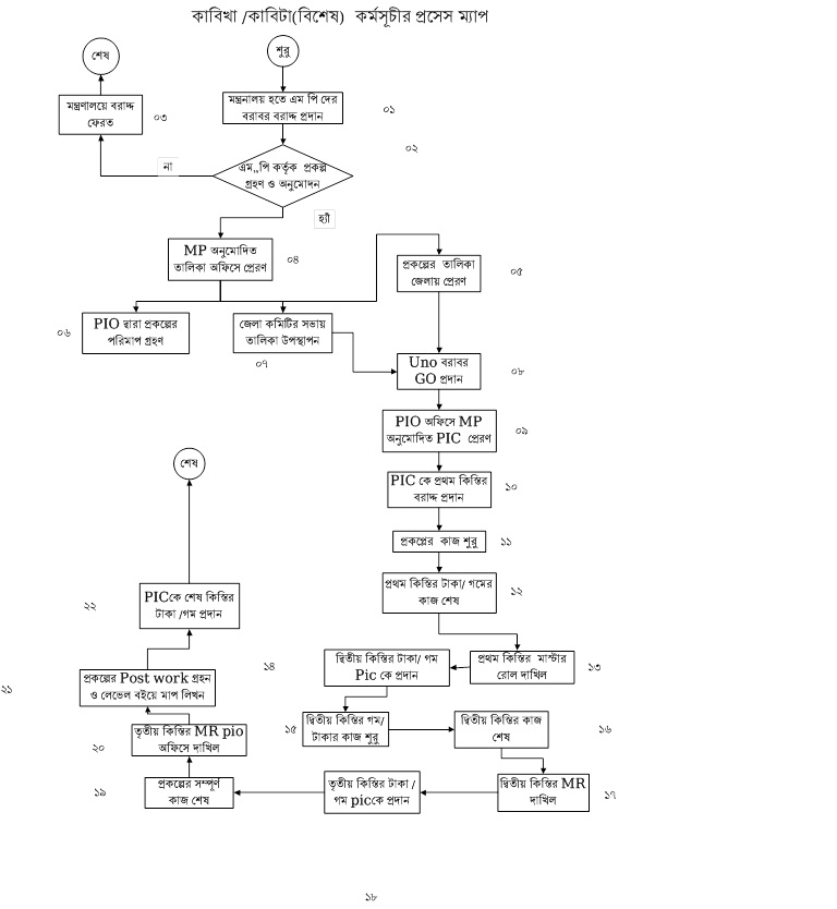
14.5.2 কাবিখা / কাবিটা (বিশেষ) দেখুন
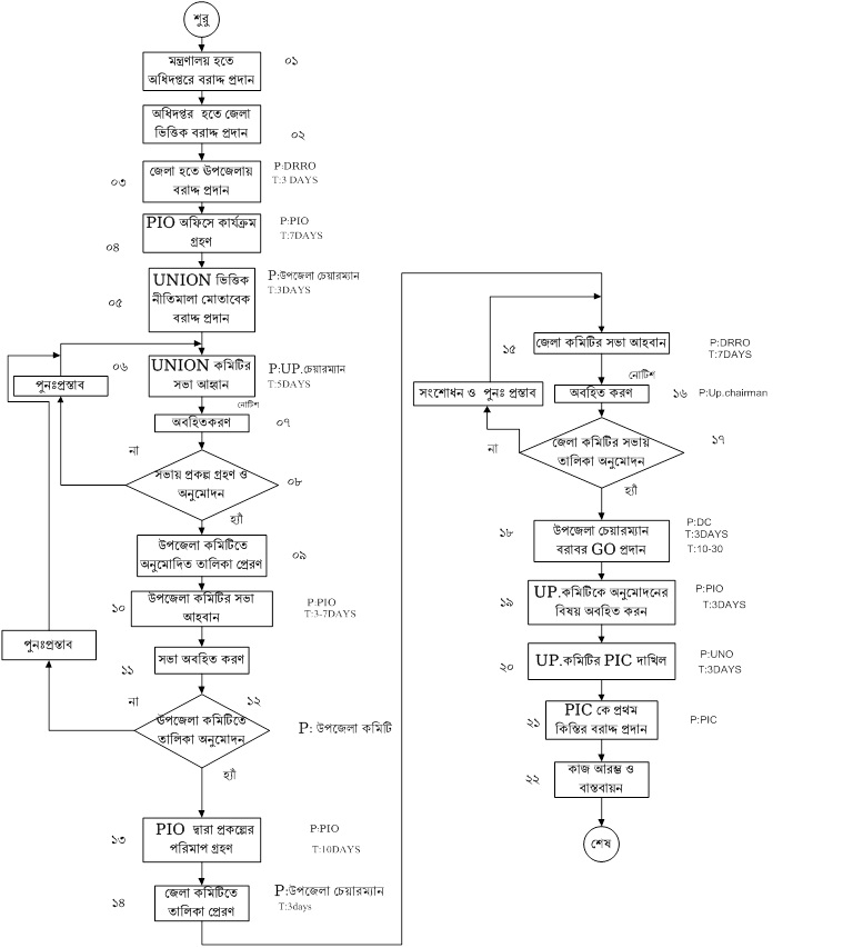
14.5.1 কাবিখা / কাবিটা (সাধারণ) দেখুন
দেখছেন ১ থেকে ৫ পর্যন্ত, মোট ৫ এন্ট্রি

এক্সেসিবিলিটি

স্ক্রিন রিডার ডাউনলোড করুন